集团官网
通知公告
举报指南
首页
关于我们
公司简介
企业文化
四风 举报信箱
领导信箱
党群纵横
理论学习
党旗飞扬
党风廉政
群团工作
公司要闻
公司要闻
基层动态
业务领域
收费服务
公路养护
设备维护
延伸服务
职工园地
高速文苑
才艺展示
摄影天地
安全生产
安全畅通
专项行动
安全生产月
在线服务
在线路况
通知公告
公示
公告
养护工程七公开
稽核治逃
稽核动态
专项行动
主题专栏
党史学习教育
主题教育专栏
党纪学习教育
学习贯彻党的二十届四中全会精神
通知公告
公示
公告
养护工程七公开
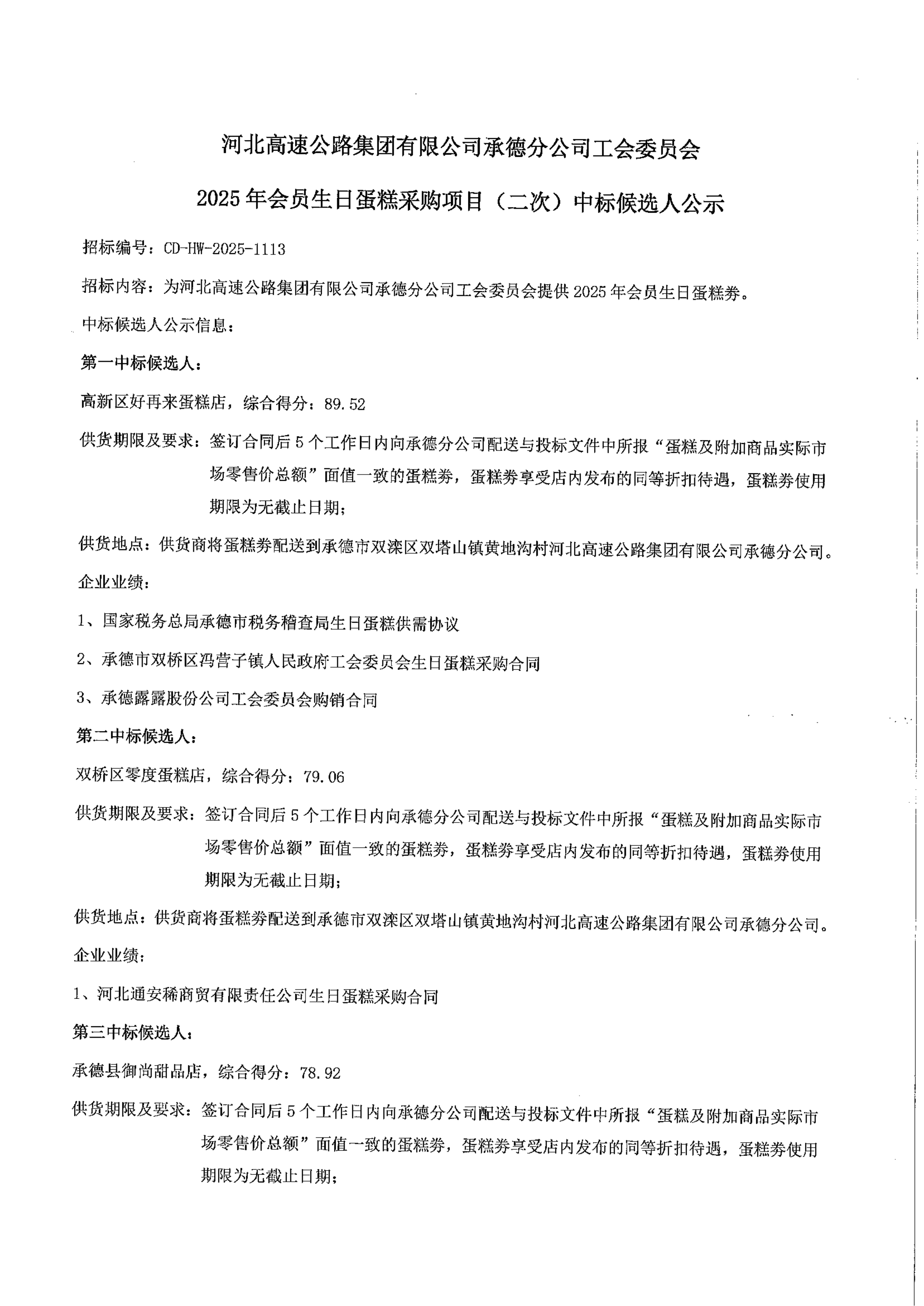
河北高速公路集团有限公司承德分公司工会委员会 2025年会员生日蛋糕采购项目(二次)中标候选人公示
2025-12-26 10:33 作者:承德分公司-事业发展部
生日蛋糕中标候选人公示(1)_00
生日蛋糕中标候选人公示(1)_01
媒体矩阵
微博
微信公众号
头条号
抖音号
快手号
政府机构
政府机构
河北省公安厅
交通运输部
河北省交通厅
河北省国资委
河北省人民政府
所属单位
所属单位
养护分公司
冀翔通公司
燕赵驿行集团
宣大分公司
京哈北线分公司
邢汾分公司
京沪分公司
承德分公司
大广分公司
邢衡衡水分公司
石安分公司
京秦分公司
邢衡邢台分公司
京雄分公司
承秦分公司
荣乌分公司
张承张家口分公司(延崇分公司)
青银分公司
廊坊分公司
石黄分公司
张涿分公司
业界同行
业界同行
甘肃省高速公路服务集团有限公司
浙江省交通投资集团有限公司
湖南省高速公路集团有限公司
河北省交通运输厅
辽宁省交通建设投资集团有限责任公司
山东高速集团有限公司
河北交通投资集团有限公司
江苏交通控股有限公司
联系我们
法律声明