集团官网
通知公告
举报指南
首页
关于我们
公司简介
企业文化
四风 举报信箱
领导信箱
党群纵横
理论学习
党旗飞扬
党风廉政
群团工作
公司要闻
公司要闻
基层动态
业务领域
收费服务
公路养护
设备维护
延伸服务
职工园地
高速文苑
才艺展示
摄影天地
安全生产
安全畅通
专项行动
安全生产月
在线服务
在线路况
通知公告
公示
公告
养护工程七公开
稽核治逃
稽核动态
专项行动
主题专栏
党史学习教育
主题教育专栏
党纪学习教育
学习贯彻党的二十届四中全会精神
通知公告
公示
公告
养护工程七公开
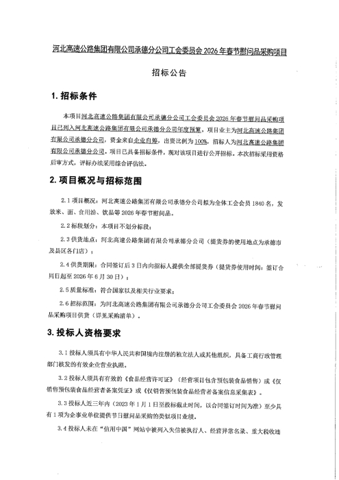
河北高速公路集团有限公司承德分公司工会委员2026年春节慰问品采购项目招标公告
2026-01-07 09:37 作者:承德分公司-事业发展部
公告_00
公告_01
公告_02
媒体矩阵
微博
微信公众号
头条号
抖音号
快手号
政府机构
政府机构
河北省公安厅
交通运输部
河北省交通厅
河北省国资委
河北省人民政府
所属单位
所属单位
养护分公司
邯港公司
冀翔通公司
燕赵驿行集团
宣大分公司
京哈北线分公司
邢汾分公司
京沪分公司
承德分公司
大广分公司
邢衡衡水分公司
石安分公司
京秦分公司
邢衡邢台分公司
京雄分公司
承秦分公司
荣乌分公司
张承张家口分公司(延崇分公司)
青银分公司
廊坊分公司
石黄分公司
张涿分公司
业界同行
业界同行
甘肃省高速公路服务集团有限公司
浙江省交通投资集团有限公司
湖南省高速公路集团有限公司
河北省交通运输厅
辽宁省交通建设投资集团有限责任公司
山东高速集团有限公司
河北交通投资集团有限公司
江苏交通控股有限公司
联系我们
法律声明